📋 施工工艺文档
圭亚那机场路 · 全深度换填及路面结构
1
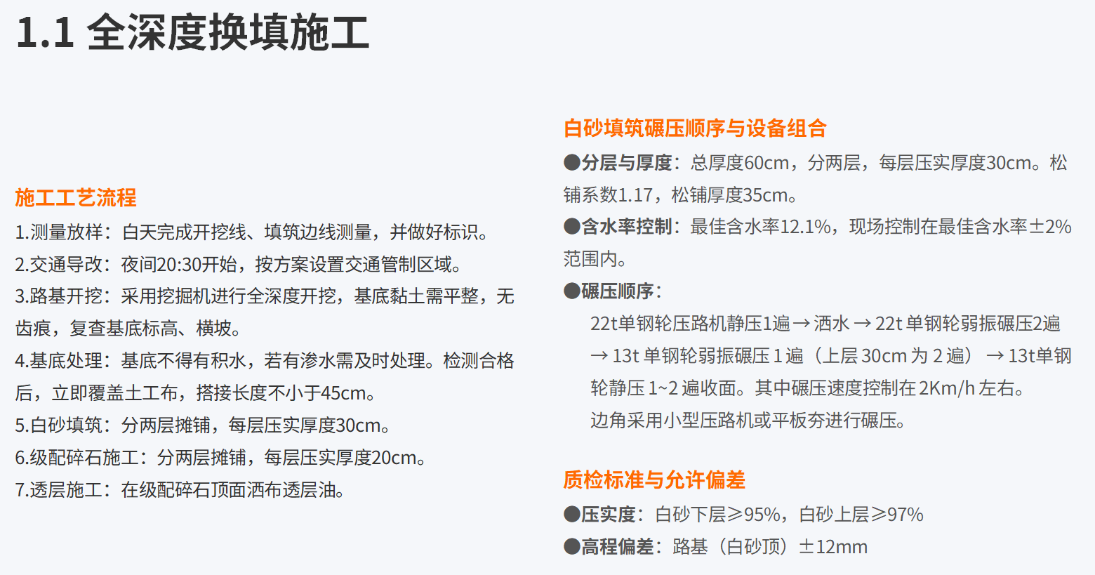
全深度换填施工
白砂填筑 · 基底处理 · 碾压组合
全深度换填工艺示意图
📷 图1:全深度换填施工流程示意 (测量放样·开挖·分层填筑)
📐 施工流程
  1. 测量放样:白天完成开挖线、填筑边线测量并标识
  2. 交通导改:夜间20:30开始设置管制区域
  3. 路基开挖:全深度开挖,基底平整无齿痕
  4. 基底处理:无积水,检测后覆盖土工布(搭接≥45cm)
  5. 白砂填筑:分两层,每层压实厚度30cm
  6. 级配碎石施工:分两层,每层压实厚度20cm
  7. 透层施工:级配碎石顶面洒布透层油
白砂总厚度60 cm
松铺系数1.17 (松铺35cm)
最佳含水率12.1% (±2%)
压实度要求下层≥95% / 上层≥97%
🚜 碾压顺序 (22t/13t单钢轮)
①22t静压1遍 ②洒水 ③22t弱振2遍 ④13t弱振1~2遍 ⑤13t静压收面
速度2km/h · 边角小型压路机/平板夯
✅ 质检允许偏差:高程 ±12mm (白砂顶)
2
级配碎石施工
双层连铺 · 压实度≥102% · 雨季保护
级配碎石施工工艺图
📷 图2:级配碎石分层填筑与碾压示意
参数 指标
总厚度 / 分层 40cm (2×20cm压实)
松铺系数 1.35 (松铺27cm)
最佳含水率 5.0% (现场4.5%左右)
下层压实度 ≥98%
上层压实度 ≥102%
🔁 碾压组合 (22t单钢轮)
第一层
静压1遍 → 弱振1遍 → 强振3遍 → 静压收面
第二层
静压1遍 → 弱振4遍 → 强振2遍 → 静压收面
📏 质检标准
🌧️ 雨季施工措施
排水系统全面疏通;运输车辆防雨棚;顶层级配碎石加铺5~8cm保护层并碾压;基底覆盖土工布(搭接≥45cm)
3
ATB-25 / SP沥青混凝土
温度控制 · 连铺碾压 · 平整度要求
ATB25沥青施工工艺
📷 图3:沥青混合料温度及碾压工序
施工工序 PG 64-22 PG 76-22
沥青加热温度 150-170 ℃ 165-175 ℃
集料加热温度 160-190 ℃ 190-220 ℃
出厂温度 150-170 ℃ 170-185 ℃
到场温度 ≥150 ℃ ≥170 ℃
摊铺温度 ≥140 ℃ ≥160 ℃
初压温度 ≥130 ℃ ≥150 ℃
复压温度 ≥120 ℃ ≥130 ℃
终压温度 ≥100 ℃ ≥110 ℃
开放交通 ≤50 ℃
📊 质量要求
压实度≥97%
平整度6mm/3m
顶面高程±5mm
厚度(中下面层)max20mm, avg5mm
🧾 碾压方式 (各层)
结构层 厚度/松铺 碾压组合
ATB25 (两层连铺) 13+12cm (松铺17+15cm) 1静双钢轮+3振双钢轮+4胶轮+1静
SP25 10cm (松铺12.5cm) 1静+3振+4胶轮+1静
SBS SP19 8cm (松铺10cm) 1静+2振+4胶轮+1静
SBS SP12.5 4cm (松铺4.5cm) 1静+2振+4胶轮+1静
4
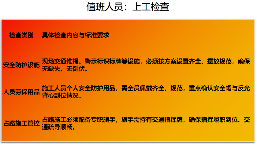
值班人员 · 上工检查
安全防护 · 劳保用品 · 旗手指引
值班人员检查要点卡片
📷 图4:每日安全检查清单
✅ 每日必核: 锥桶间距、反光背心、旗手配置。
5
现场安全防护责任书
圭亚那机场路项目 · 奖惩标准
现场管理责任书
📷 图5:安全防护责任书及奖惩措施
🛡️ 安全防护要求

“先安装、后施工”,桥涵施工区域围挡封闭;道路两侧顺向设置3个锥桶(间距6m)。

维护要求:常态化检查,恶劣天气后立即修复;缺失标牌及时报告安环部。

💰 奖惩措施 (摘录)
违规事项 罚款
未佩戴/未齐全劳保用品 5美元/人次 (班组长监督不力2美元)
占路施工旗手/设施不全 班组长10美元/人次
标识标牌/锥桶/栅栏缺失 每缺一个5美元,损坏未换/污染2美元
🎖️ 每周奖励:主动作为、维护较好班组长奖励5000元。
施工单位:圭亚那机场路项目部